分享好友
资讯首页
资讯分类
切换频道
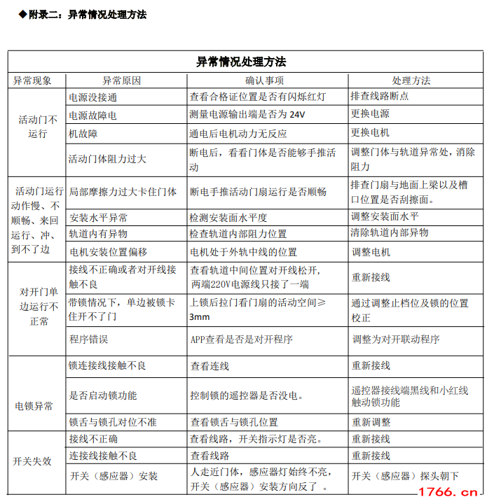
磁悬浮自动门异常解决办法
2023-03-11 14:25
718
0
磁悬浮自动门
郑州磁悬浮
tongchuang
加关注
5
旗杆,岗亭,自动门,优选郑州联同创智能科技,磁悬浮自动门电机控制器厂家优选德恩科磁悬浮
磁悬浮
自动门
异常解决办法
点赞
0
举报
收藏
0
打赏
0
评论
0
分享
36
更多
相关评论
暂时没有评论,来说点什么吧
更多
相关问答
暂无问答,点这里提问